Frontier:TechnicLogistic: различия между версиями
IMERATOR (обсуждение | вклад) Нет описания правки |
IMERATOR (обсуждение | вклад) Нет описания правки |
||
| Строка 23: | Строка 23: | ||
'''Базовая информация, необходимый уровень допуска: Омикрон.''' | '''Базовая информация, необходимый уровень допуска: Омикрон.''' | ||
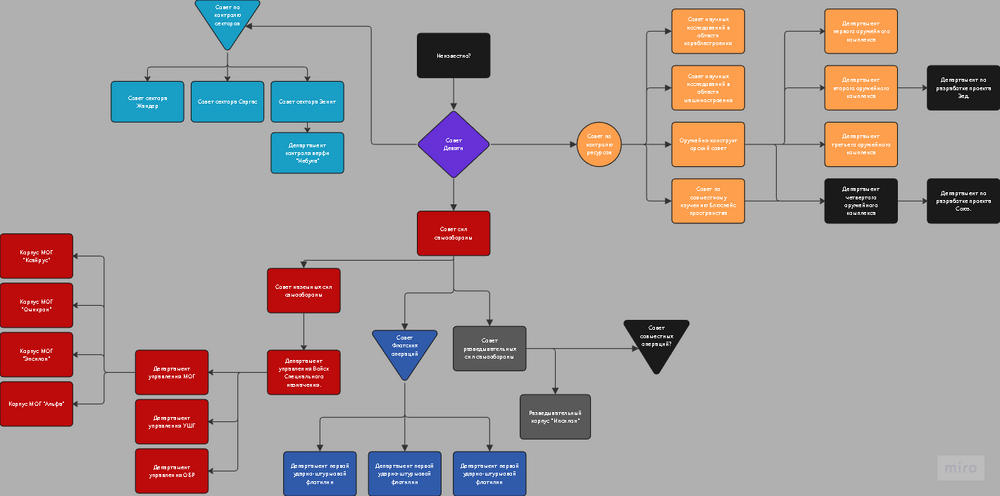
<br>В компании преобладает жесткая иерархическая система с четким разделением обязанностей. Сама корпорация является сеткой из множества департаментов и советов во главе которой стоит Совет девяти - группа из девяти самых влиятельных членов корпорации.<br> | <br>В компании преобладает жесткая иерархическая система с четким разделением обязанностей. Сама корпорация является сеткой из множества департаментов и советов во главе которой стоит Совет девяти - группа из девяти самых влиятельных членов корпорации.<br> | ||
[[Файл:TechnicLogisticIE.png| | [[Файл:TechnicLogisticIE.png|1000px]] | ||
Версия от 11:06, 9 января 2026
- Дата основания:
- 29 июля 2272 года
- Основатели:
- Совет девяти
- Расположение:
- ОПЗ, Секторы Саргас, Жандер, Зенит.
- Отрасль:
- Высокоточное производство
- Продукция:
- Гражданская и военная
- Число сотрудников:
- ~32 500 000
- Капитализация:
- пока нет
TechnicLogistic — автономная мегакорпорация, обладает собственной территорией, флотом и независимой армией. В TechnicLogistic преобладает жесткая иерархическая система с четким разделением обязанностей. Сама корпорация является сеткой из множества департаментов и советов во главе которой стоит Совет девяти - группа из девяти самых влиятельных членов корпорации, совместно контролирующих ~60% акций компании. В организации также есть система званий схожая с имперской, последние можно получить за успешную работу в компании или идя по военной сфере за соответствующие заслуги. TechnicLogistic имеет один из крупнейших флотов, сравнимый с флотами небольших государственных формирований. Корпорация ведет тесное сотрудничество с NanoTrasen, благодаря этому обладает рядом передовых технологий в области исследований Блюспейса. На текущий момент находится в состоянии замороженного вооруженного конфликта с группой компаний Гефест.
Прошлое
Базовая информация, необходимый уровень допуска: Омикрон.
Корпорация TechnicLogistic берет свои корни в ОПЗ, ранее, будучи транспортной компанией на земле, они занимались исследованиями в области машиностроения и логистикой продовольствия в страны третьего мира. С образованием ОПЗ в 2272 году, корпорация начала создание первых космических кораблей, тогда еще транспортные суда TL хорошо продавались, и корпорация получила множество заказов от ОПЗ на производство подобных моделей. С образованием новых альянсов и упадком ОПЗ TechnicLogistic начали заниматься конвоированием грузовых судов, однако всё чаще их суда подвергались атакам со стороны пиратских и бандитских группировок, несмотря на защиту ОПЗ, корпорация всё ещё была уязвима, эти действия подтолкнули TechnicLogistic на отчаянный шаг, за 3 года в условиях строжайшей секретности были произведены первые образцы корабельного оружия нового поколения “Дружба”. Первым таким орудием в 2468 году было оснащено судно “Сталкер” с этого момента курс компании постепенно стал изменятся с грузо-транспортных, на оружейно-корабельную отрасль. Это пошло на пользу компании, и её капитализация за 34 года увеличилась на 230%. С освоением дальних рубежей ряд компаний включая Гефест создали колонии На фронтире, включая и сектор "Жандер", в свою очередь TL на “разделение пирога” не успели, к началу 2610 года под корпоративным крылом TechnicLogistic были лишь 10% колоний небольшого сектора близь "Жандера", с другой стороны, когда начались массовые мятежи в последних, корпорация легко рассталась с колониями, после развала колоний TL временно покинули Фронтир.
Автономия корпорации
Базовая информация, необходимый уровень допуска: Омикрон.
В настоящий момент TechnicLogistic является частично признанной автономной мегакорпорацией. Корпорация, ранее являвшаяся субьектом ОПЗ, по договору не может иметь собственной армии, однако с помощью ряда лазеек в договоре и послаблений со стороны метрополии, корпорация, обзаведясь одним из лучших флотов в своей зоне влияния, фактически отделилась от ОПЗ, последние несколько веков действуя полностью независимо. На текущий момент ряд государств не признает существования TL как квазигосударственное формирование, считая его корпорацией под покровительством ОПЗ, а занятие корпорацией двух секторов дальнего космоса - незаконным.
Внутреннее устройство корпорации
Структура корпорации TechnicLogistic
Базовая информация, необходимый уровень допуска: Омикрон.
В компании преобладает жесткая иерархическая система с четким разделением обязанностей. Сама корпорация является сеткой из множества департаментов и советов во главе которой стоит Совет девяти - группа из девяти самых влиятельных членов корпорации.
Уровни допуска
Базовая информация, необходимый уровень допуска: Омикрон.
Для сохранения секретности ряда информации о компании Совет Управления Разведкой создал систему допусков в компании, среди них общедоступным является лишь допуск уровня Омикрон. Всего существует 5 уровней допуска:
Альфа - Уровень доступа высших эшелонов власти, доступен людям с рангом Консула и выше.
Бета - Уровень допуска получаемый начиная со звания Генерала и выше.
Дельта - Допуск получаемый со звания Лейтенанта.
Эпсилон - Допуск получаемый со звания Сержанта и выше.
Омикрон - Базовый уровень допуска, доступный всем работникам TechnicLogistic.
Иерархия корпорации
Базовая информация, необходимый уровень допуска: Омикрон.
В организации установлена жесткая система званий схожая с имперской, последние можно получить за успешную работу в компании или идя по военной сфере за соответствующие заслуги.
Высшие звания корпорации
Директор - Высшая должность в компании, выдается путем голосования всех членов Совета Девяти, персонал получивший эту должность автоматически попадает в его состав.
Консул - Руководящая должность назначаемая Советом Девяти, люди получившие эту должность зачастую состоят в главных управляющих органах TechnicLogistic.
Маршал - Высшая военная должность, выдаваемая Советом Девяти, агенты получившие эту должность занимает ведущие роли в Совете сил самообороны.
Генерал - Получившие эту должность командуют центральными флотами компании, или занимают ведущие должность в главных военных органах управления.
Майор - Майоры обычно управляют небольшими звездными системами, руководят передовыми зонами производства оружия или предметов гражданских нужд, майоры также зачастую возглавляют отделы МОГ, ОБР или УШГ.
Средние звания корпорации
Лейтенант - Получивший такое звание человек может управлять небольшой флотилией, куда реже - управлять целой звездной системой.
Суб-Лейтенант - Персонал получает такое звание как только назначается в особые подразделения спецназа, будь то МОГ, ОБР или УШГ. Люди получившие это звание также могут командовать небольшой военной эскадрой во главе тяжелых крейсеров или управлять истребительными полками.
Йомент - Обычно получают послы компании или члены спецназа получившие повышение, такие люди могут командовать взводами или иметь собственную охрану.
Базовые звания корпорации
Сержант - Начальное воинское звание, обычно выдается агентам только прошедшим базовую подготовку спецназа, или высококлассным специалистам в своих отраслях.
Старший Агент - Ранг получаемый за большой вклад сотрудника в компанию, такие сотрудники обычно являются руководителями отделов или исполняют приказы старших рангов.
Агент - Базовый ранг любого сотрудника компании, не дает никаких преимуществ.
Силы самообороны.
Секретная информация, необходимый уровень допуска: Дельта
По договору с ОПЗ корпорации запрещено владеть собственными армией и флотом, однако TL нарушив ряд пунктов договора и найдя в нем ряд лазеек чудовищными темпами смогли нарастить мощную армию, однако во избежание санкций со стороны других государств численность армии, флота и ВКС сильно занижается. По этой же причине официально корпорация не имеет ни армии, ни флота, все её войсковые подразделения официально составляют лишь силы самообороны, управляемые советом сил самообороны. Подобная структура позволила компании создать ряд крупных авианосцев, включая три сверх тяжелых авианосца класса Джаггернаут. Официально корпорация придерживается доктрины маневренной войны, такое решение компенсировало численность войск в угоду огневой мощи и мобильности.
Наземные части армии
Секретная информация, необходимый уровень допуска: Дельта
TechnicLogistic сделали ставку на небольших подразделениях в угоду численности, в связи с этим корпорация имеет низкую численность регулярных войск. Вместо неё ставка сделана на мобильные оперативные группы, ОБР, спецназ, небольшие ударные группы численность таких вооруженных формирований без флота и вкс составляет около 350 000 тысяч единиц. Такие небольшие формирования зачастую плотно укомплектованы, им поставляется новейшее вооружение компании, в мирное время группы занимаются конвоированием челноков компании. Командование наземными силами самообороны на текущий момент берет на себя Совет наземных сил самообороны.
Спецназ компании
Базовая информация, необходимый уровень допуска: Омикрон.
Формирования специального назначения или же Спецназ - подготовленные по особой программе формирования сухопутных войск. Чаще всего выполняют задачи связанные с конвоированием или охраной баз и станций компании. Самые массовые регулярные части сил самообороны TechnicLogistic. Именно из сил спецназа в большинстве случаев собираются части МОГ, УШГ, ОБР. Подчиняются Департаменту управления Войск Специального назначения.
Группы МОГ
Секретная информация, необходимый уровень допуска: Эпсилон
Мобильные Оперативные Группы или МОГ - Особые подразделения спецназа корпорации. Отличаются тем что всегда это небольшие, специализированные подразделения, сформированные для выполнения конкретных задач или реагирования на особые ситуации. В большинстве случаев подчиняются Департаменту управления МОГ. Однако есть и исключение в виде **Данные удалены**. Самыми известными представителями являются корпуса Ксайрус, Омикрон, Альфа, Эпсилон. **Данные удалены**.
Группы ОБР
Базовая информация, необходимый уровень допуска: Омикрон.
Отряды быстрого реагирования более известные как ОБР - По своей сути и назначению не сильно отличаются от ОБРа NanoTraser. Зачастую это специализированные подразделения, предназначенные для оперативного и эффективного реагирования на различные чрезвычайные ситуации. Набираются из спецназа TechnicLogistic и подчиняются Совету управления силами ОБР.
Группы УШГ
Секретная информация, необходимый уровень допуска: Эпсилон
'Особые тактические группы или оперативные формирования именуемые так же УШГ, предназначены для нанесения главного удара. Зачастую используются для подавления мятежей, открытых ударных налетов или поддержки сил спецназа. По сути являются элитными подразделениями спецназа с более качественной экипировкой и подчиняющиеся уже Департаменту контроля УШГ. В отличии от спецназа не занимаются охраной или конвоированием в мирное время. Самыми известными являются группы Зенит, Саргас, а так же печально известный корпус **Данные удалены**
Космический флот и ВКС
Секретная информация, необходимый уровень допуска: Эпсилон
Во главе управления флотом стоит Совет флотских операций. Управляющий флотилиями и эскадрами компании. По переданной ОПЗ сводке от разведывательных подразделений NanoTrasen компания держит на вооружении три основных флота:
Вероятно, это далеко не весь флот компании, на это указывает огромное количество кораблей старых моделей, и отсутсвие систем маскировки на данных судах, вероятно, нас очень грамотно водят за нос, нам нужно больше времени на расследование
Первая ударно-штурмовая флотилия во главе со сверх тяжелым авианосцем класса джаггернаут типа **Данные удалены** В составе флотилии 19 тяжелых авианосцев типа Жнец, 9 тяжелых эсминцев класса Каскад M2, 13 легких крейсеров типа Кинжал, 2 тяжелых крейсера типа **Данные удалены**.
Вторая оборонительная флотилия во главе со сверх тяжелым крейсером класса джаггернаут **Данные удалены**, три легких авианосца типа Зенит, 11 легких эсминцев типа Каскад M1.
Третья транспортная флотилия во главе со сверх тяжелым авианосцем класса джаггернаут типа **Данные удалены** , 12 истребительных полков типа Меч, 19 транспортных подразделений различного типа, 3 легких крейсера сопровождения типа Висмут.
Связь с NanoTrasen и ДСБФ
Базовая информация, необходимый уровень допуска: Омикрон.
Корпорация на протяжении всего пути активно сотрудничает с NanoTrasen, за последний век был заключен ряд крупных договорок, по одному из которых TechnicLogistic фактически стали крупнейшим импортёром оружия для сил Департамента Службы Безопасности Фронтира. Более 15% всего арсенала ДСБФ составляет преимущественно вооружение TL. Однако поставки ряда вооружений сильно ограничены, в связи с чрезмерной дороговизной производства. По мимо этого огромная доля ВКС NanoTrasen проходит модификацию и перевооружение на верфях TL. За счет ряда других договоров, NT передали часть технологий Блюспейса на нужны TechnicLogistic, открыт ряд совместных лабораторий по изучению БС пространства. За счет тесного сотрудничества, TL получили существенное влияние в секторе Жандер, получив ряд послаблений со стороны.
Связь с Синдикатом
Секретная информация, необходимый уровень допуска: Бета
Корпорация TechnicLogistic ведет торговлю с союзной синдикату организацией Gorlex Securities в закрытом режиме. Информация строго засекречена, а официальная позиция компании отрицает эту связь. Руководство по торговле осуществляет Совет Совместных Операций или ССО, подконтрольный совету управления разведкой. Информация о существовании ССО строго засекречена, несколько раз главное управление разведки NanoTrasen обвинило компанию в пособничестве врагу, однако дела закрывались за недостатком улик, а сотрудники участвующие в расследованиях ликвидировались. Подобное обвинение также выдвигала корпорация Гефест, такая провокация через пол года переросла в полноценное военное столкновение, операцией Фантом тогда руководило командование совета сил самообороны.
В 3010 году был заключен договор, по которому ряду группировок синдиката в секторе Жандер поставлялось корабельное орудие типа Закат. На текущее время поставки этого орудия уже прекращены. Спустя почти 10 лет, в 3020 году, в секторе Жандер было построено несколько легких эсминцев нового типа “Сепаратист” которые поступили на вооружение Ударно-Штурмового корпуса Жрецы. Официально корпорация отрицает принадлежность этих эсминцев к компании. Расследование NanoTrasen доказало невозможность постройки кораблей такого типа на секторальных верфях TechnicLogistic . Информация удалена. Проект Сепаратист. **Данные удалены**. В 3005 году корпорация начала поставки легких пистолетов пулемётов типа P90-LRK секторальтным силам синдиката на Фронтире. Такие автоматы производились в тайном режиме на одном из оружейных заводов подконтрольного TechnicLogistic сектора Саргас. На текущий момент поставки данного пистолета-пулемёта прекращены, в связи с захватом дсбф ряда путей поставок и риском раскрытия корпорации.
Операция Фантом - доклад департамента управления мог от 12.12.2978. Мобильная оперативная группа Омикрон-12.
Совершенно секретно, класс допуска к информации не ниже уровня Эпсилон.
Решением командования совета сил самообороны была объявлена мобилизация девятого истребительного корпуса кинжалов, в кратчайшие сроки началась подготовка первой ударной флотилии по протоколу военной угрозы. По приказу Генерала Шоа Рей из сектора Саргас утром 29 мая 2978 была начата переброска новейшего тяжелого эсминца Андорра. Спустя 6 месяцев рано утром того же 29 мая командующий первой ударно штурмовой флотилией Генерал Шоп Рей отдал приказ о начале операции под кодовым словом Фарватер. Эскадра из четырех флагманский линкоров типа Змей, ударного авианосца Восток при поддержке истребительного полка кинжалов и тяжелого эсминца Андорра открыли огонь по кораблям охранения колониальной системы **Данные удалены** под управлением группы компаний Гефест. Спустя 4 часа непрерывного огня главное управление флота Гефест отдало приказ об отступлении, в ходе боев эскадра TechnicLogistic под командованием Майора Карла Нахимова уничтожила три тяжелых эсминца Гефест, в ходе воздушных боёв авианосец вражеской эскадры так же был подавлен. На втором часу корабельные щиты одного из змеев были уничтожены, начался пожар в третьем энергоблоке и спустя 3 часа боёв на флагманского линкоре прогремел взрыв. Безвозвратно унесший жизни трех тысяч членов экипажа, включая жизнь капитана крейсера суб-лейтенанта **Данные удалены**.
В это же время утром 29 мая несколько транспортных челноков МОГ успешно высадились в двух километрах от главного управления разведкой группы компаний Гефест и спустя 90 минут в двенадцатиэтажном здании управления прогремел взрыв. Мобильная оперативная группа Омикрон при поддержке **Данные удалены** начали штурм здания, спустя еще 40 минут он был завершен. Силами МОГ и УШГ были захвачены 16 000 страниц протоколов связанных с расследованием по делу о бункере Альфа, а также ликвидирован глава разведывательных операций Гефест.
В течении двух недель флот TechnicLogistic удерживал колониальную систему **Данные удалены** в блокаде, Гефест несколько раз пытались прорвать блокаду, но все попытки штурма оканчивались провалом. Спустя три недели утром 20 июня 2878 года ОПЗ выдвинули ультиматум обеим сторонам конфликта с целью начала мирных переговоров, обе стороны приняли его и вечером 22 июня в солнечной системе ОПЗ начались мирные переговоры. По результатам операции безвозвратно со стороны Гефест утерян тяжелый авианосец **Данные удалены**, три легких эсминца типа “Баржа” И тяжёлый эсминец “Адмирал Шеер” войсковые потери сторона Гефест отказалась предоставить, но по расчетам их численность больше или равна 30 000. Со стороны TechnicLogistic был безвозвратно потерян эсминец Змей, в ходе операции свои жизни отдали Майор Нахимов, суб-лейтенант **Данные удалены** и почти 4000 тысячи войсковых единиц. Силы разведки NanoTrasen признали эту операцию величайшим провалом разведки Гефест. Конец отчета. Доклад делал капитан штрумовой группы в составе УШГ **Данные удалены** суб-лейтенант **Данные удалены**.
